首页 企业动态 大唐集团风光项目开发投资收益决策标准:税前全投资内部收益率6~7%

大唐集团风光项目开发投资收益决策标准:税前全投资内部收益率6~7%

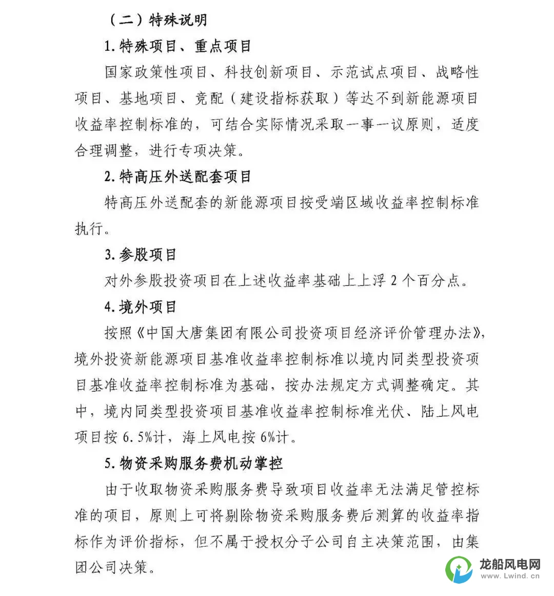
近日,大唐集团发布《大唐集团新能源项目收益率动态管理方案》,明确了不同类型风电、光伏项目的税前全投资内部收益率(主)、税后资本金内部收益率(辅)要求。其中,境内不同省份的投资收益率决策标准为税前全投资内部收益率6~7%。

来源:新能源技术前沿

版权说明:文章内如未特别注明来源,均为龙船风电网原创编辑文章,转载请注明出处。
上一篇
下一篇

为您推荐

返回顶部